南昌大学2025年下半年学位专业课程考试通知(仅限自考学生)

2025-10-09

根据相关工作安排,现将南昌大学2025年下半年学位专业课程考试通知如下:

1.考试对象:南昌大学2025年6月30日毕业的自考本科学生,且学位外语考试成绩合格。学生可以通过扫描下方二维码,检查自己是否符合加试资格,并同时查看学位加试所包含的三门考试科目。

图片1.png

2.考试时间:2025年10月12日 8:30-17:00。考试系统将于2025年10月12日17:00准时关闭。(学位加试考试仅提供一次考试机会,不设补考环节。凡未能在指定考试时间内参加考试的考生,需自行承担相应后果。)

注:三门考试成绩均合格才认可为学位专业课程考试成绩合格。

3.模拟考试测试时间:2025年10月9日9:00-11日15:00

请所有考生务必在测试期间登录考试系统,进行模拟考试,以便熟悉整个考试流程。未在测试时间内完成测试的考生,视为知晓考试时间及考试流程。

考生登录学习通(这一步特别注意:千万不要点击“新用户注册”或“手机验证码登录”,直接点击最下方“其他登录方式”。若因此步骤操作有误导致无法收到考试通知,后果自负)选择“其他登录方式”,依次输入“南昌大学成人学位加试”、“身份证号(备注:若身份有字母X,为大写)”、“ncu@和考生本人身份证后六位”,点击登录,进行考试。登录页面如图所示:

图片2.png


南昌大学继续教育学院线上考试系统使用手册(手机端)

一、安装登录

1.安装

线上考试系统支持Android和IOS两大移动操作系统,可通过以下两种方式下载安装。

1)应用市场搜索“学习通”,查找到图标为图片3.png的App,下载并安装。

2)扫描下面的二维码,跳转到对应链接下载App并安装(如用微信扫描二维码请选择在浏览器打开)。

图片4.png

注意:Android系统用户通过以上两种方式下载安装时若提示“未知应用来源”,请确认继续安装;IOS系统用户安装时需要动态验证,按照系统提示进行操作即可。

2.登录学习通(这一步特别注意:千万不要点击“新用户注册”或“手机验证码登录”,直接点击最下方“其他登录方式”。若因此步骤操作有误导致无法收到考试通知,后果自负)

1)选择“其他登录方式”,依次输入“南昌大学成人学位加试”、“身份证号”、“ncu@和考生本人身份证后六位”,点击登录。(备注:若身份证有字母X,为大写)

图片5.png

图片6.png

2)完善信息处,请务必点击“跳过”!

(特别提醒:请不要输入手机号获取验证码,若因此步骤操作有误导致无法收到考试通知,后果自负)

图片7.png

二、考试

1.点击最下方“消息”,后点击“收件箱”;找到“考试通知”,点击进入;

图片8.png

图片9.png

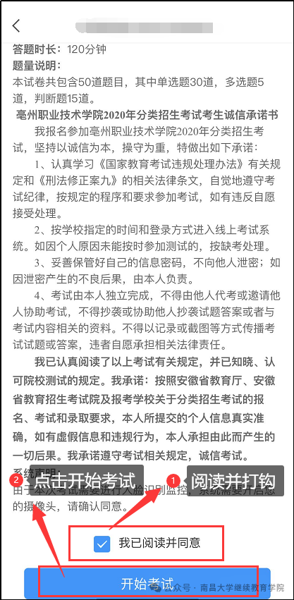
2.点击考试按钮,阅读并同意考生承诺后进行打钩,点击“开始考试”;

图片10.png

图片11.png

3.进行人脸识别,并根据系统口令进行“眨眼”等动作,识别成功后点击“确认”;(注意:请保证识别时光线充足)

图片12.png

图片13.png

4.开始答题并交卷:每题选择正确答案点击该选项即可,点击右下角“下一题”继续作答;到最后一题时系统会提示“已经是最后一题了”,可点击“复查交卷”进行答题情况核查。

图片14.png

图片15.png

主观题作答:支持文字输入和纸笔作答拍照上传,注意只能使用学习通左下角“相机”标识进行拍摄,不能使用自带相机拍摄,否则视为作弊。

图片16.png

5.核查作答情况时,可修改选择答案;确认无误后,点击最上方的“交卷”按钮,并确认提交。(若存在未作答题目,系统会提示,请注意核查!)

图片17.png

图片18.png

6.成功交卷后,系统会提示“交卷成功”。

图片19.png


                           南昌大学继续教育学院

                                                    2025年10月9日